下面的图片将显示白术,即米莉艾尔的属性面板:


【名称】:地球:白术
转生后:米莉艾尔
【简介】:和代号为‘白’的少女一同攻略过上一款世界级VR异世界开放世界游戏从而获得‘世界第一’称号的普通高中生。年龄16。为了兼顾学业和游戏越发拼命的时间管理狂。没什么目标,只想以后一边工作一边玩游戏。
【等级】:0
【种族】:人类
【职业】:平民、神权位(普通的平民。拥有神核碎片的神之使徒,可以代行神来使用神的权能的神之使徒。)
【武器】:新兵长枪(普普通通的长枪。)
【最大生命值】:105(初始血量:35+10×0=35。因为在现实世界有经常锻炼所以还加了不少血量(人类平均0级时血量为35.每级成长为10)
【最大魔力值】:20(初始魔力值为10.每5级增加5点。说明在魔力上还是有进行一部分锻炼的,不过,地球上是如何锻炼魔力的呢(笑)?)
【物攻】(无武器):6(锋利的毒牙足以贯穿小型动物的毛皮。)
【魔攻】(无武器):0
【战斗经验】:1(曾经为了帮兄弟出头而打过架)
【物防(无防具)】:8(人类初始防御为1,每级成长1点。经常运动所以增加了一定的防御能力,小时候挨打也增长了一些。)
【魔防(无防具)】:0
【肉速】:5(普通平民只有2.为了回家赶紧玩游戏于是每天上下学都是跑步。)
【智力】:19(智力与读者所处的世界并不挂钩,是独立的系统
正常人类的智力为10.智力后天难以改变,但并不是没有方法。)
【精神】:8(经过三千天的磨练以及攻克过一个异世界的锻炼,他的精神是很高的。)
【魅力】:22(人类世界平均水平为8. 22属于‘美貌’的范畴(详见‘总说明’一章)。)
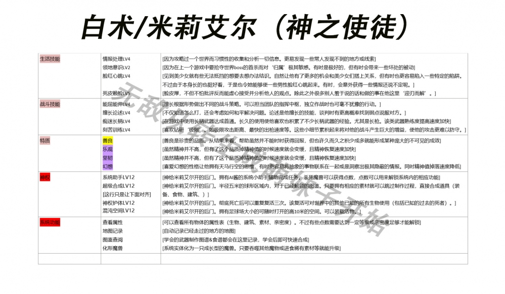
【生活技能】:
[情报处理LV4]:因为攻略过一个世界而习惯性的收集和分析一切信息。更易发现一些常人发现不到的地方或线索
[领地意识LV2]:因为在上一个游戏中要抢夺世界boss的首杀而对‘归属’极其敏感。有时是极好的,但有时会带来一些坏处的被动
[脸红心跳LV4]:见到美少女就有些无法抵挡的想要去想办法结识。自然让他有了更多的机会和美少女们搭上关系,但有时也更容易陷入一些特定的陷阱。不过由于本身长的也挺好看,于是也令她能够使一些男性脸红心跳起来。有时,会意外获得一些情报还说不定呢。
[死皮赖脸LV5]:脸皮厚,不但不怕批评反而能虚心接受并分析他人的观点。除此之外很多别人羞于说的话和做的事在他这里‘迎刃而解’。
【战斗技能】:
[能屈能伸LV4]:擅长根据形势做出不同的战斗策略。可以担当团队的指挥中枢,独立作战时也可毫不犹豫的行动。
[擅长论述LV4]:不仅知道怎么打,还会考虑如何和平解决问题。论述是他擅长的技能,谈判时有更高概率找到弱点说服对方。
[痴迷长柄lV4]:在游戏中使用长柄武器达成首通。长久的使用使他喜欢也积累了不少长柄武器的经验。尤其是长枪。该类武器熟练度提高速度加快
[刻苦训练LV4]:喜欢钻研‘极限’。如极限攻击距离、最快的出枪速度等。这些小细节累积起来将对他的战斗产生巨大的增益,使他的攻击更难以防守。
【神权】:
[系统助手LV12]:神给米莉艾尔开的后门。拥有AI酱的系统小助手辅助完成任务。杀死魔兽可以获得点数,点数可以用来解锁系统内的相应功能
[超级合成LV12]:神给米莉艾尔开的后门。半径五米的球形区域内,对于已经解锁的图鉴。只要拥有相应的素材就可以跳过制作过程,直接合成道具(装备、食物、建筑、)
[神权护体LV12]:神给米莉艾尔开的后门。彻底死亡后可以重复复活三次。该复活可对世界中的其他已知的所有生物使用(包括已知的过去的死者)。
[混沌空间LV12]:神给米莉艾尔开的后门。拥有足球场大小的可随时打开的高10米的空间。可以装载活物。
【特质】:
[善良]:善良是珍贵的品质。从结果来看,帮助虽然并不能时时获得回报,但也许久而久之积少成多就能形成某种庞大的不可见的成效
[乐观]:虽然精神并不高,但有了这个品质掉精神值的时候速度就会变缓,且精神恢复速度加快
[坚韧]:虽然精神并不高,但有了这个品质掉精神值的时候速度就会变缓,且精神恢复速度加快
[幻想]:喜爱幻想的性格让他拥有天马行空的思维,有时更容易将抽象的事物联系在一起或是洞察出极其隐蔽的情报。同时精神值掉落速度降低