下图中为今后将出现的人物图表中的各项目做了解释。
概念都很简单,阅读一两便大家就能明白黎洛瑞尔大陆实力的评判标准、提升方法以及角色之间谁的数值比较高了。

【名称】:(人物的名称会再此叙述。)
【简介】:(对人物简单的概述。)
【等级】:(这个时代人类大多数15岁的等级都处于1~3)等级的提升需要依靠锻炼。实际上人们的一举一动都有经验的增加,单位时间内投入精力的多少、是否专注、锻炼的方向、以及锻炼对身体的负荷等因素会影响单位时间内经验增加的多少以及是哪个领域增加经验。
【种族】:(一共三大种族:人类、精灵、魔族。游荡在世界上的其他生命体还有:亚人类、妖精、半魔族、魔兽、灵体、幻体、死灵、不死体、创造体、神权位、魔神)
【职业】:(描述该人物的职业。不同品质的职业会带来不同的属性加成)
【武器】:(描述按照使用的最拿手的武器的优先顺序排列。比如:[大剑、短剑]。这么排列的话,就意味着大剑用的最好,其次是短剑。对于具体武器的命名也遵从这个规则。比如[石花剑、新兵大剑]那就意味着石花剑用的最拿手,其次是新兵大剑。)
【最大生命值(HP)】:(初始生命35+每级固定提升10血。)
【最大魔力值(MP)】:(初始魔力值为10.每5级增加5点,不到5级不加。比如4级还是10但只要满5就加5,所以5级就变成了15)
【物理攻击(无武器)】:(人物无任何加成的情况下一拳的最大攻击力。无暴击情况的伤害计算方式=物攻-物防。有暴击的话伤害=(物攻-物防)×3)
【魔法攻击(无武器)】:(人物无任何加成的情况下咏唱一次单位法力为1的纯法力攻击的最大攻击力。无暴击情况的伤害计算方式=魔攻-魔防。有暴击的话:伤害=(魔攻-魔防)×3)
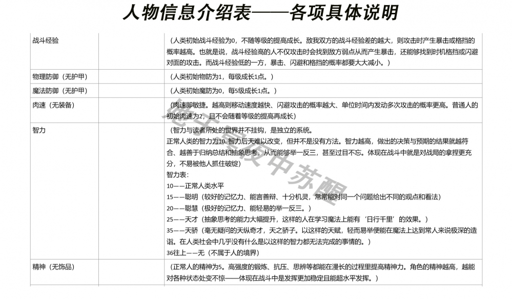
【战斗经验】:(人类初始战斗经验为0,不随等级的提高成长。敌我双方的战斗经验差的越大,则攻击时产生暴击或格挡的概率越高。也就是说,战斗经验高的人不仅攻击时会找到敌方弱点从而产生暴击,还能够找到时机格挡或闪避对面的攻击。而战斗经验低的一方,暴击、闪避和格挡的概率都要大大减小。)
【物理防御(无护甲)】:(人类初始物防为1,每级成长1点。)
【魔法防御(无护甲)】:(人类初始魔防为0,每5级成长1点。)
【肉速(无装备)】:(肉速即敏捷。越高则移动速度越快、闪避攻击的概率越大、单位时间内发动多次攻击的概率更高。普通人的初始肉速为2,且不会随着等级的提高再成长)1肉速为每小时5公里。1.4m每秒。
【智力】:(智力与读者所处的世界并不挂钩,是独立的系统。
正常人类的智力为10.智力后天难以改变,但并不是没有方法。智力越高,做出的决策与预期的结果就越符合、越善于归纳总结和抽象思考,从而能够举一反三,甚至过目不忘。体现在战斗中就是对战局的拿捏更充分,不易被他人抓住破绽)
智力表:
10——正常人类水平
15——聪明(较好的记忆力、能言善辩、十分机灵,常常能对同一个问题给出不同的观点和看法)
20——聪慧(极好的记忆力、能轻易的举一反三。)
25——天才(抽象思考的能力大幅提升,这样的人在学习魔法上能有‘日行千里’的效果。)
35——天骄(毫无疑问的天纵奇才,天之骄子。以这样的天赋,轻而易举便能在魔法上达到常人来说极深的造诣。在人类社会中几乎没有什么是以这样的智力都无法完成的事情的。)
36往上——无(不属于人的境界)
【精神(无饰品)】:(正常人的精神为5。高强度的锻炼、抗压、思辨等都能在漫长的过程里提高精神力。角色的精神越高,越能对各种状态处变不惊——体现在战斗中是发挥更加稳定且能超水平发挥。)
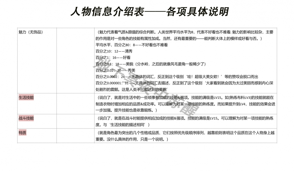
【魅力(无饰品)】:(魅力代表着气质&颜值的综合判断。人类世界平均水平为8,代表不好看也不难看.魅力的影响比较杂,主要的作用是对一些角色的技能有属性加成。当然,还有最重要的——能判断大体上的模样或好看与否。)
平均水平,百分之80:8——不好看也不难看
百分之10:12——清秀
百分之1:16——好看
百分之0.1:18——美貌(分水岭,之后的就像风毛菱角一般稀少了)
百分之0.02:20——秀美
百分之0.0002:24——无具体的词汇,反正到这个级别‘哇!超级大美女欸!’等的赞叹会脱口而出
百分之0.000001:31——无具体的词汇去描述,反正到了这个级别‘大家看到就会因为太过美丽而感到内心深处剧烈的震颤。这是人类不可能达到的美貌’
【生活技能】:(说白了,就是对生活中的一些琐事有加成的技能&强项。技能的满级是LV15。如[熟练布料LV3]的技能就能在制造衣物时增加相应的品质&成功率。可以理解为对某一项技能的熟练度。而如果提升到LV4,技能的效果会进一步加强。提升技能也是依靠锻炼。)
【战斗技能】:(说白了,就是在战斗时能提供相应加成的技能&强项。技能的满级是LV15。可以理解为对某一项技能的熟练度。与‘生活技能的描述相同’)
【特质】(就是角色最为突出的几个性格或品质、它们按照优先级顺序排列,越靠前则表明这个品质在这个人物身上越重要。没什么具体的作用,只是一个说明。)

