首先是关于物种的一些概念:
【灵体】:拥有大量魔力的物种死后会掉落灵魂法球(LV10以上)。重新给法球补充魔力,再出现的便是灵体。灵体无法离开法球附近的一定距离、且有存在的时间限制、并且部分能力低于生前的状态。
【死灵】:魔族死后才会变成死灵,简单来说它暂时处于半死不死的状态。保有一定生前的记忆和实力,智力受损根据死灵的等级划分。等级低则智力低,高则越高。
强大的死灵甚至能脱离生前的束缚成为全新的具有完备智力的个体游荡世界。死灵具有实体,所以并不能穿墙飞行之类的,和地球的‘幽灵’一词在含义上有很大的区别。
--------
接下来是关于迷宫的叙述:
【迷宫游戏的成因】:古代的魔王阿斯莫蒂斯在一统天下后为了让王权永续,便通过这种测试选拔出精通管理人材、时间并善于规划未来的能辅佐自己的才干。
【参赛基础规则】:
(1):参赛队伍至少6人至多15人。队伍中需要有魔族的存在,以显示参赛者与魔族交好。通过在一层大门外献祭一部分魔族的血液来打开石门。强行突破会由‘守门人’出击清肃。
(2):挑战中死亡概不负责。是挑战者自己需要面对的风险。
(3):参加游戏前需要经过第一层与第二层的机关考验来判断是否具备初步的实力。这个过程如果身死则概不负责。
(4):一旦进入迷宫游戏便不会再通过外力干涉,挑战时间不限且挑战中通过点数兑换的物品(骷髅劳工、灵魂法球、装备、契约死灵、材料)都可以带出去。
(5):挑战成功后可以选择辅佐阿斯莫蒂斯也可以选择离开。
(6):第一个达到1亿点的视为优胜者。优胜者将获得丰厚的奖励。其他人则在出去后不会有奖励。
【迷宫胜利条件】:击败从‘怪物刷新间’不断刷新的魔物以累计点数,最终达到1亿点就算是胜利。第一个达到的视为优胜者,将获得丰厚奖励,其余则不会有奖励但赛场上得到的都能拿走。
--------------------
接下来是关于迷宫的具体规则(建设等级为0时):
【关于怪物刷新】:
(1):所写的为‘怪物’而非‘魔物’就意味着这里会刷新出非魔物类型的敌人,比如死灵。
(2):怪物在每日的早七点、中午十二点和晚六点固定刷新。这三次的刷新数量和速度是固定为每秒10只持续15分钟的。无法改变。也就是说一共九千只怪物,一天至少要抵御两万七千只。怪物的等级会随着迷宫建设等级的提高而提高。在初始建设度为0级时怪物的等级为LV2的瘦弱骷髅头。
(3):弱小的物种也拥有魔力,虽然没有强大到在死后凝聚出灵魂法球但会掉落灵魂碎片。[中心迎击区]的装置通过特殊技术将这些碎片收集,达到一定程度后即可合成弱小物种的灵魂法球。法球可以培养,也可以被其他法球或特定物种吸收以提高属性。
(4):除了正常刷新的魔物,在[核心区]还存在[决斗台]的存在。每隔1小时可重复挑战,掉落的道具可以拿带出(当然,前提是有足够的位置)。一旦开始战斗就要以击败为目标,中途虽然可以停止但停止会扣除怪物本身点数×100的点数。一旦点数归0或不足,挑战便失败所以竞技台是高风险高回报的地方。
下图是对于[决斗台]中出现的怪物和击败后对应点数:

【关于怪物刷新速度】:
(1):与迷宫建设等级有关。需知建设等级一旦提高便无法退级,随着等级的提高刷新出的敌人的等级和点数都会提升。
下图是关于刷新敌人的等级随迷宫建设等级提升的关系:

--------------------
下图是关于魔物刷新速度:

--------------------
下图是各档位下总的出怪数量:

【关于迷宫的大小】:
(1):随着迷宫建设等级的提升大小会不断增加。
下面是第三层附带各区域长宽高的平面图(建设度为0时的情况,建设度为1时迷宫不会扩大所以还是如下图的情况。)

--------------------
下面是各间的具体大小(可以和上图比对着看):

--------------------
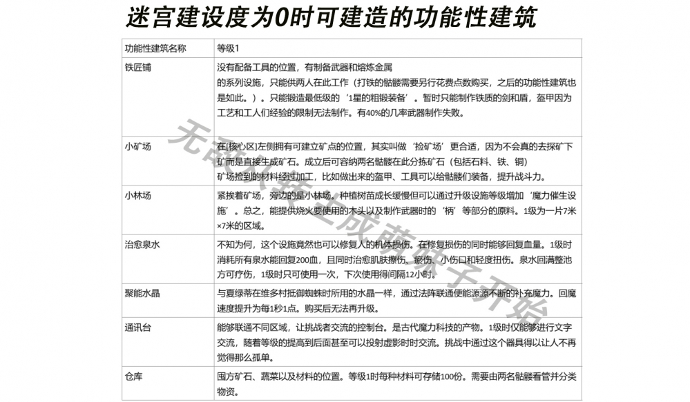
接下来是关于迷宫内功能性建筑的情况(建设等级为0时):
【功能性建筑】:

【铁匠铺】:没有配备工具的位置,有制备武器和熔炼金属
的系列设施,只能供两人在此工作(打铁的骷髅需要另行花费点数购买,之后的功能性建筑也是如此。)只能锻造最低级的‘1星的粗锻装备’。暂时只能制作铁质的剑和盾,盔甲因为工艺和工人们经验的限制无法制作。有40%的几率武器制作失败。
【小矿场】:在[核心区]左侧拥有可建立矿点的位置,其实叫做‘捡矿场’更合适,因为不会真的去探矿下矿而是直接生成矿石。成立后可容纳两名骷髅在此分拣矿石(包括石料、铁、铜)矿场捡到的材料经过加工,比如做出来的盔甲、工具可以给骷髅们装备,提升战斗力。
【小林场】:紧挨着矿场的是小林场。种植树苗成长缓慢但可以通过升级设施等级增加‘魔力催生设施’来加快成长速度。总之,能提供烧火要使用的木头以及制作武器时的‘柄’等部分的原料。1级为一片7米×7米的区域。
【治愈泉水】:不知为何,这个设施竟然也可以修复人的机体损伤。在修复损伤的同时能够回复血量。1级时消耗所有泉水能回复200血,且同时治愈肌肤擦伤、瘀伤、弱毒、弱诅咒、小伤口和轻度扭伤。泉水回满整池方可疗伤,1级时只可使用一次,下次使用得间隔12小时。
【聚能水晶】:与夏绿蒂在维多村抵御蜘蛛时所用的水晶一样,通过法阵联通便能源源不断的补充魔力。回魔速度提升为每1秒1点。购买后无法再升级。
【通讯台】:能够联通不同区域,让挑战者交流的控制台。是古代魔力科技的产物。1级时仅能够进行文字交流,随着等级的提高到后面甚至可以投射虚影时时交流。挑战中通过这个器具得以让人不再觉得那么孤单。
【仓库】:囤方矿石、蔬菜以及材料的位置。等级1时每种材料可存储100份。需要由两名骷髅看管并分类物资。
--------------------
接下来是关于迷宫内功能性建筑建造和升级所花费的点数:

【骷髅】:特殊单位,可以购买并雇佣。用来在各种功能性建筑物内劳作。如果分配盔甲武器等也可以成为战士。反正一切都凭借挑战者的指挥所以拥有成长性的它可以成为任何职业(雇佣来的属性是随机的,想学习法术等最好选择智力高的。)这些骷髅属于魔族、可以通过锻炼来升级。
--------------------
除了这些功能性建筑,还可以用点数兑换生活设施(建设度为0时可兑换的):
