“俺の勝ちだ!(是我赢了!)”
看着对面仅剩的一只攻击表示的贝奥武夫狼(ベイオウルフ,攻击力1650的四星白板)以及仅剩五百的基本分,陈辉对自己身前的黑暗骑士盖亚(暗黒騎士ガイア,盖亚一切马甲的开始,攻击力2300、守备力2100的七星白板)下达了这场战斗最后的命令。
“给他最后一击吧!螺旋枪杀!”
随着盖亚一枪了结了贝奥武夫狼,对方的基本分也随之清零,陈辉毫不费力的赢下了这场决斗。
来到这个世界已经过去了三天,陈辉已经获得了一些自己想要的情报,比如说他现在所在的这座城市正是名为童实野市的决斗都市,初代游戏王故事开始的地方,目前的剧情也快到决斗都市篇了,世界各地的决斗者正在汇聚到这座城市,离大赛开始,只剩三天的时间。
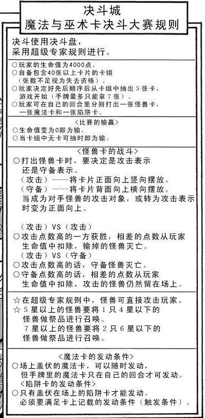
不过虽然大体的剧情上一样,但细节上还是有一定的差别的,比如说动画和漫画里在决斗都市篇才推出的规则决斗王国篇就已经被贝卡斯推出了,而海马现在在决斗都市大赛上推出的决斗都市规则则在原规则上进行了一定程度的更新。
1.基本分由4000变更为8000。
1.基本分由4000变更为8000。 2.融合怪兽在登场的回合可以攻击。
3.通常魔法卡只有在自己的主要阶段才能发动。
至于如何在这个城市里生活下去,陈辉表示完全不慌,直接跑到海马公司赞助的决斗馆里亮出一张盖亚(这个时间段盖亚这类卡还是十分稀有的蕾亚卡)就有一堆人找你打牌,加点条件就完全不用担心钱的问题。
从决斗擂台走了下来,接过对手递过来的两千日元。
看了下四周,陈辉亮了亮手中套着内胆的盖亚。
“还有要和我决斗的吗?”
“赢了就可以将这张盖亚带回家哟,失败了也只用支付两千日元而已。”
如同拿着棒棒糖诱拐小萝莉的变态一般。只不过对象从可爱的萝莉变成一堆牌佬(韭菜)罢了。
“我来!”
随着又一个对手(韭菜)步入了擂台,陈辉用着自己组的一套魔改版斧王卡组再次开始了虐菜……
“大丰收,大丰收!”
一天下来,陈辉进行了三四十把的决斗,看着自己手中解决了三餐之后还剩下的五万多日元,陈辉笑了起来。
“看来今天可以找个好点的地方睡了,总算不用睡桥洞了。”
毕竟前两天虽然也通过这个方法赚了不少,但因为某些不可抗因素,那些钱一直被迫攒着没用。
不过现在嘛……
[恭喜宿主完成新手任务·杂鱼粉碎机,奖励已发放,请在系统背包内查收。]
新手任务·杂鱼粉碎机
条件:三天内赢得一百场胜利。
奖励:十万日元现金、本世界身份证明、五套相同款式的服装。
看了看系统背包中的现金,陈辉十分无语,麻了,这点钱还没我打三天牌赚的多。
将系统背包中的身份证明提取出来,只见一张三年的旅游签证、一张护照和一张他原本世界差不多的身份证出现在他的手中。
“总算不是黑户,终于可以住酒店了。”
长舒一口气,陈辉是真受够了这两天在桥洞睡的日子了,要不是有黑龙护着自己,他这两天桥洞怕不是要睡出病来。
走着走着,陈辉便感觉越来越不对劲,这附近太安静了,完全不像是一座城市的夜晚该有的样子。随后,他便停下了脚步。
“嚯,还挺警觉的嘛。”
就在这时,四名身披黑色带帽斗篷的男人从黑暗中走了出来,将陈辉从四个方向围住。紧接着,陈辉身前那名男子开口说道:“将你手中的那张蕾雅卡交出来我们可以考虑放了你!”
身前这个黑袍人帽子上这么明显的荷鲁斯之眼的印记,陈辉又不是瞎子,这要是还不知道干脆直接重开得了。
古鲁斯,由某六岁儿创立的稀有卡盗窃集团,以猎取全世界珍贵的“蕾雅卡”为目的,不过基本上是一群弱鸡。
看样子是因为陈辉用盖亚来吸引别人和他决斗的关系才被古鲁斯给盯上了。
“是吗?那我要是不交呢?”
双手抱胸,陈辉一脸不屑的看这眼前这个古鲁斯成员(姑且用ABCD来分别吧),真红眼黑龙出现在他身后。
只要他们敢动手,真红眼黑龙就能在他们动手的那一刻,把他们全都解决掉。
“既然这样,那我就向你提出挑战。”
说着,古鲁斯A伸出左手,露出了手臂上的决斗盘。剩下三个则站在原地一动不动。
“规则就使用现在的决斗都市规则,当然也要赌卡。”
“你要是输了,暗黑骑士盖亚就归我了!”
见这几个家伙既然没第一时间来抢,陈辉还是有些吃惊的,不过作为一名的牌佬,既然对方发出了决斗邀请,那自己也没理由拒绝。
而且正好的让对方看看自己和黑龙羁绊。
从系统背包取出专属决斗盘,下一刻,一款和初代决斗盘样式相差无几,但配色为黑色有着红色火焰花纹的决斗盘出现在陈辉手上,套着黑龙卡套的卡组也出现在陈辉的手中。
“デュエル(决斗)!”
在双方将卡组插入决斗盘,决斗随之开始。
【古鲁斯ALP:8000】
【陈辉LP:8000】
“先攻我就收下了,抽卡!”
说着,古鲁斯A从卡组上抽了一张卡,抢了先攻。
目前海马的公司的决斗盘还没更新出由决斗盘决定先后攻的模式,先攻现在都是看谁喊的快谁就抢到的。
不过陈辉看着自己的手牌对此表示无所谓,毕竟先攻后攻对他来说没啥影响,只不过是对面死的早晚的区别。
“覆盖一张怪兽,覆盖两张卡,回合结束”
看了看自己的手牌,古鲁斯A盖了张怪兽和两张后场就结束了回合。
“我的回合,抽卡!”
看了眼从卡组中抽出卡,陈辉直接将它用了出来。
“我发动鹰身女妖的羽毛扫(ハーピィの羽根帚)!破坏你场上的所有魔陷。”
一阵带有鹰身女妖羽毛的飓风吹过,古鲁斯A的两张后场被直接破坏。
“可恶。”
见自己的后场就这么被陈辉扫了,古鲁斯A十分不爽。
“还没完呢,”说着,陈辉亮出了自己手中的一张卡图为黑龙的魔法卡。
“我从手卡发动真红眼看破(レッドアイズ・インサイト)!从卡组把真红眼的凶雷皇—邪恶魔(真红眼の凶雷皇—エビル・デーモン/レッドアイズ・ライトニング・ロード-エビル・デーモン)送入墓地,从卡组将真红眼融合(レッドアイズ・フュージョン)加入手卡。”
说着,陈辉的决斗盘自动将他说的两张卡检索到了最上方让陈辉抽出,随后便自动洗了下牌。将邪恶魔和看破送入墓地后,陈辉开始了下一步的动作。
“我发动红玉之宝札(红玉の宝札),将手卡的真红眼黑龙送入墓地,从卡组抽两张卡。”
“我从手卡发动真红眼融合(レッドアイズ・フュージョン)!将卡组中的真红眼黑龙与恶魔召唤(デーモンの召唤)送入墓地,融合召唤!”
“什么!让怪兽在卡组中进行融合!”
在古鲁斯众的惊呼中,陈辉将卡组中的两张素材与手中的真红眼融合送入墓地,真红眼黑龙与恶魔召唤出现在陈辉的场上。
紧接着,在炽热的火焰漩涡中,这两只怪兽融合在了一起,一只全新的怪兽出现在陈辉身前!
“自地狱中归来吧!恶魔龙 暗黑魔龙(悪魔竜ブラック・デーモンズ・ドラゴン)!”
【恶魔龙 暗黑魔龙,暗属性,九星,龙族,攻击力3200,守备力2500。】